
炒股就看金麒麟分析师研报,权威,专业,及时,全面,助您挖掘潜力主题机会!
使用方法
]article_adlist-->1. 需求提交:可添加小编微信【文末二维码】——提交名片——提交并购需求信息——如为直接需求方经提交方同意后放入并购信息库/如为非直接需求方经提交方同意后放入市场信息池/加入并购交流群在群内发布并购需求;
2. 需求沟通:可添加小编微信【文末二维码】——提交名片——提交拟了解的项目编号信息或其他信息,具体沟通及后续交流。 ]article_adlist-->本周并购信息库新增需求:上市公司控制权-买方需求2家,市场信息池-上市公司控制权卖方3家。
01
产业并购

产业并购买方需求
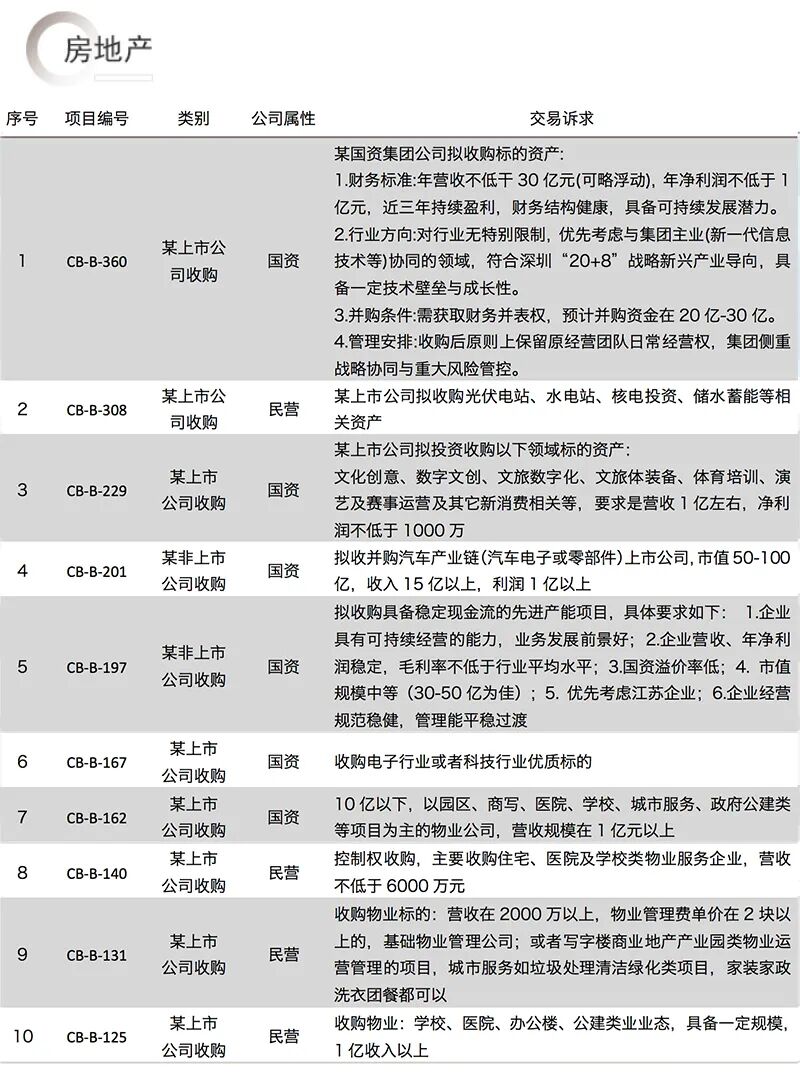
]article_adlist-->







产业并购卖方需求
]article_adlist-->



02
上市公司控制权

上市公司控制权买方需求
]article_adlist-->





上市公司控制权卖方需求
]article_adlist-->
03
其他投资
]article_adlist-->

04
其他融资
]article_adlist-->
05
市场信息池
]article_adlist-->除以上一手信息外,我们日常工作、并购交流群以及小编号等渠道也接触到了数量极其可观的市场信息。这些市场信息虽非一手信息,但我们相信对于特定的需求方而言仍然具有重要价值。鉴于此,我们对市场信息进行汇总整理,构建了市场信息池,欢迎直接需求方添加小编进行对接。
特别提醒:
1. 因市场信息池内信息来自非直接需求方,未经验证,需使用方自行甄别;
2. 市场信息池信息数量庞大,以联系小编方式沟通的,仅能接待“交易方、标的公司或其关联方等直接需求方”的咨询,不对接中介机构;
3. 无论是否直接需求方,也欢迎大家向小编提供市场信息,未来小编可以发挥信息桥梁的作用为大家提供更多价值。

]article_adlist-->添加小编号
加入并购交流群




搜索文章/并购信息/人才招聘
请点击菜单栏
“点赞、分享、在看、收藏”或者将我们设为『星标⭐』
有助于在公众号智能排序中更快找到我们
▼

点击“阅读原文”了解更多
]article_adlist-->
海量资讯、精准解读,尽在新浪财经APP
信康配资提示:文章来自网络,不代表本站观点。